[KEMBALI KE MENU SEBELUMNYA]
Kelompok 11 Elektronika D
- Muhammad Iqbal Rialdino (2310952056)
- Shafitri Azzahra Helhid (2310952060)
1. Pendahuluan[Back]
Inovasi dan teknologi terus berkembang pesat dan memberikan dampak signifikan pada berbagai aspek sehari-hari. salah satu inovasi yang berkembang adalah pengembangan fasilitas umum yang lebih canggih dan efisien seperti toilet otomatis. Toilet otomatis menawarkan kenyamanan dan kebersihan yang lebih baik bagi pengguna dengan mengintegrasikan berbagai sensor dan komponen elektronik. Teknologi ini memungkinkan sistem toilet untuk berfungsi secara otomatis tanpa memerlukan interaksi manual yang berlebihan, sehingga mengurangi resiko penyebaran kuman dan meningkatkan efisiensi penggunaan.
Perancangan dan implementasi rangkaian toilet otomatis melibatkan penggunaan berbagai jenis sensor seperti sensor suhu, suara, PIR (passive infrared), gas, jarak dan touch sensor. setiap sensor memiliki fungsi spesifik yang berkontribusi dalam menciptakan sistem toilet otomatis yang komperehensif dan responsif terhadap berbagai kondisi.
Penggunaan penguat operasional (op amp) dan bias transistor dalam rangkaian ini sangat penting untuk memastikan sinyal yang dihasilkan oleh sensor dapat diproses dengan tepat. Op amp digunakan untuk memperkuat sinyal dari sensor agar dapat dikenali oleh sistem pengolahan, sedangkan bias transistor digunakan untuk mengatur arus dalam rangkaian dan mengaktifkan akuator atau komponen lain sesuai dengan kebutuhan. kombinasi ini memungkinkan sistem toilet otomatis berfungsi dengan efisien dan responsif terhadap input sensor.
2. Tujuan[Back]
- Memenuhi tugas mata kuliah elektronika
- Memahami penggunaan berbagai macam sensor
- Mengaplikasikan materi komparator dan amplifier
Generator AC (Alternator) dan DC memiliki fungsi utama yang sama yaitu mengubah energi mekanik menjadi energi listrik, tetapi mereka melakukannya dengan cara yang berbeda. Generator AC menghasilkan arus bolak balik, di mana arah arus berubah secara periodik karena perubahan posisi relatif antara medan magnet dan kumparan konduktor, dan biasanya digunakan dalam distribusi daya skala besar seperti di jaringan listik umum. Di sisi lain, generator DC menghasilkan arus searah, di mana arus mengalir dalam satu arah tetap, dan lebih sering digunakan dalam aplikasi yang memerlukan arus stabil, seperti perangkat elektronik stabil dan pengisian baterai.
Voltmeter adalah alat pengukur yang digunakan untuk mengukur tegangan listrik atau perbedaan potensial antara dua titik dalam sebuah rangkaian listrik. Fungsinya adalah untuk memberikan nilai tegangan atau potensial listrik pada komponen atau rangkaian tertentu, sehingga memungkinkan pengguna untuk memonitor atau mengukur kekuatan listrik yang ada dalam sistem tersebut.
Operational Amplifier (Op Amp) adalah jenis amplifier elektronik yang memiliki banyak aplikasi dalam elektronika. Op Amp memiliki dua input dan satu output, di mana perbedaan tegangan antara kedua inputnya digunakan untuk mengontrol gain atau penguatan sinyal yang dikeluarkan pada outputnya. Op Amp umumnya digunakan dalam rangkaian pemrosesan sinyal, pengaturan tegangan, filter, dan banyak aplikasi lainnya dalam perangkat elektronik modern.
Karakteristik utama IC Operational Amplifier (Op Amp) :
- Penguatan Tegangan Open-loop (Av = ∞): Secara ideal, Op Amp memiliki penguatan tegangan open-loop yang sangat besar atau bahkan tak terhingga. Ini berarti bahwa perbedaan tegangan yang sangat kecil antara input inverting dan non-inverting dapat menghasilkan perubahan tegangan output yang sangat besar.
- Tegangan Offset Keluaran (Voo = 0): Secara ideal, Op Amp tidak menghasilkan tegangan offset pada keluaran ketika tegangan inputnya adalah nol. Ini berarti bahwa output Op Amp harus berada pada nol volt ketika tidak ada perbedaan tegangan di antara kedua inputnya.
- Impedansi Masukan (Zin = ∞): Impedansi input yang sangat tinggi atau tak terhingga berarti bahwa Op Amp tidak menarik arus dari sumber sinyal yang dihubungkan ke inputnya. Hal ini sangat penting untuk memastikan bahwa sinyal input tidak terdistorsi.
- Impedansi Output (Zout = 0): Impedansi output yang sangat rendah atau nol memungkinkan Op Amp untuk menggerakkan beban tanpa menyebabkan penurunan tegangan yang signifikan. Ini memastikan bahwa sinyal output tetap kuat dan tidak terpengaruh oleh beban yang terhubung.
- Lebar Pita (BW = ∞): Idealnya, Op Amp memiliki lebar pita yang tak terhingga, yang berarti bahwa ia dapat memperkuat sinyal pada frekuensi berapa pun tanpa kehilangan gain. Dalam praktiknya, lebar pita terbatas, tetapi sering kali cukup lebar untuk banyak aplikasi.
- Stabilitas Termal: Karakteristik ideal Op Amp tidak berubah dengan suhu. Ini berarti bahwa performa Op Amp tetap konsisten meskipun terjadi perubahan suhu di lingkungan sekitarnya, yang sangat penting untuk aplikasi yang membutuhkan keakuratan tinggi.
Spesifikasi :
Resistor digunakan untuk mengatur aliran arus listrik, membagi tegangan, melindungi komponen dari arus berlebih, mengatur waktu dalam rangkaian RC, menyaring sinyal dalam rangkaian filter, menyesuaikan tingkat tegangan, dan mengurangi noise dalam rangkaian elektronika.
Karakteristik transistor NPN secara singkat:
- Tiga Terminal: Memiliki tiga terminal - emitor (E), basis (B), dan kolektor (C).
- Polarisasi: Basis harus lebih positif dari emitor untuk mengaktifkan transistor.
- Arus Basis Kecil: Arus kecil di basis mengontrol arus lebih besar di kolektor.
- Penguatan Arus: Memiliki penguatan arus (β atau hFE), yaitu rasio antara arus kolektor dan arus basis.
- Saklar dan Penguat: Dapat berfungsi sebagai sakelar atau penguat sinyal.
- Tegangan Kolektor-Emitor: Biasanya memerlukan tegangan kolektor-emitor yang cukup tinggi untuk operasi normal.
Spesifikasi :
Dioda adalah komponen elektronik yang berfungsi untuk mengalirkan arus listrik hanya dalam satu arah, memberikan kemampuan untuk mengendalikan arah aliran arus dalam rangkaian. Ini membuat dioda berguna dalam berbagai aplikasi seperti penyearah arus (rectifier) untuk mengubah arus bolak-balik (AC) menjadi arus searah (DC), perlindungan terhadap tegangan balik dalam rangkaian, dan sebagai pengganda tegangan dalam rangkaian daya. Selain itu, dioda digunakan dalam rangkaian logika digital, sebagai penstabil tegangan dalam regulator tegangan, dan dalam aplikasi khusus seperti dioda Zener yang digunakan untuk pengaturan tegangan tetap.
Spesifikasi :
Baterai adalah sumber daya portabel yang menyimpan energi kimia dan mengubahnya menjadi energi listrik untuk digunakan dalam berbagai perangkat elektronik. Baterai berfungsi menyediakan daya listrik yang stabil dan berkelanjutan bagi perangkat yang tidak terhubung langsung ke sumber listrik utama, seperti ponsel, laptop, remote control, dan kendaraan listrik. Selain itu, baterai juga digunakan dalam aplikasi kritis seperti cadangan daya (UPS) untuk komputer dan sistem keamanan, serta dalam perangkat medis seperti alat pacu jantung. Dengan kemampuan untuk menyimpan dan melepaskan energi sesuai kebutuhan, baterai memainkan peran penting dalam kehidupan sehari-hari dan teknologi modern.
PIR (Passive Infrared) sensor berfungsi untuk mendeteksi gerakan dengan mengukur perubahan tingkat radiasi inframerah yang dipancarkan oleh objek di sekitarnya. Sensor ini tidak memancarkan radiasi sendiri, tetapi mendeteksi perubahan radiasi inframerah dari tubuh manusia atau hewan yang bergerak dalam area jangkauannya. PIR sensor sering digunakan dalam sistem keamanan untuk mendeteksi intrusi dan mengaktifkan alarm, dalam pencahayaan otomatis untuk menyalakan lampu saat ada gerakan, dan dalam berbagai aplikasi rumah pintar untuk mengaktifkan perangkat otomatis berdasarkan keberadaan dan aktivitas manusia. Keandalan dan efisiensi energi yang tinggi membuat PIR sensor menjadi pilihan populer untuk aplikasi deteksi gerakan.
Konfigurasi Pin :
Sensor MQ2 berfungsi untuk mendeteksi keberadaan gas yang mudah terbakar seperti LPG, butana, propana, metana, alkohol, hidrogen, dan asap. Sensor ini menggunakan elemen pemanas dan bahan kimia sensitif untuk mengukur konsentrasi gas dalam udara dan menghasilkan sinyal output analog yang dapat dihubungkan ke mikroprosesor atau mikrokontroler untuk analisis lebih lanjut. Dengan kemampuan untuk mendeteksi berbagai jenis gas yang berpotensi berbahaya, MQ2 sensor banyak digunakan dalam sistem keamanan rumah, detektor kebocoran gas, sistem ventilasi industri, dan aplikasi lain yang memerlukan pemantauan kualitas udara dan deteksi gas.
Konfigurasi Pin :
Spesifikasi :
Touch sensor berfungsi untuk mendeteksi sentuhan fisik atau penekanan pada permukaannya, mengubahnya menjadi sinyal listrik yang dapat digunakan untuk mengendalikan perangkat elektronik. Sensor ini sering digunakan dalam berbagai aplikasi seperti layar sentuh pada ponsel dan tablet, tombol sentuh pada peralatan rumah tangga, panel kontrol pada mesin industri, dan perangkat interaktif lainnya. Dengan kemampuan untuk memberikan respons yang cepat dan akurat terhadap sentuhan manusia, touch sensor memungkinkan antarmuka pengguna yang intuitif dan modern, menggantikan tombol mekanis tradisional dan meningkatkan estetika serta fungsionalitas perangkat.
Konfigurasi Pin :
Sound sensor berfungsi sebagai perangkat elektronik yang mendeteksi keberadaan suara di sekitarnya. Perangkat ini menggunakan mikrofon atau sensor piezoelektrik untuk mengubah gelombang suara menjadi sinyal listrik yang dapat diukur. Sound sensor umumnya digunakan dalam berbagai aplikasi seperti sistem keamanan untuk mendeteksi suara-suara mencurigakan, dalam industri untuk mengontrol mesin berdasarkan suara, atau dalam perangkat elektronik konsumen seperti ponsel pintar untuk memungkinkan pengontrol suara. Dengan demikian, sound sensor memainkan peran penting dalam teknologi yang memerlukan respons terhadap lingkungan akustik.
Konfigurasi Pin :
Sensor suhu adalah perangkat elektronik yang dirancang untuk mendeteksi dan mengukur suhu dalam suatu lingkungan atau objek. Sensor ini biasanya menggunakan perubahan resistansi, tegangan, atau arus listrik sebagai respons terhadap perubahan suhu. Fungsi utama sensor suhu adalah untuk memberikan informasi yang akurat tentang suhu, baik dalam aplikasi industri seperti dalam sistem pendingin atau pemanas, maupun dalam perangkat konsumen seperti termometer digital atau perangkat elektronik lainnya yang memerlukan pemantauan suhu untuk operasi yang aman dan efisien. Dengan demikian, sensor suhu memungkinkan pengendalian suhu yang tepat dan responsif sesuai dengan kebutuhan aplikasi masing-masing.
Konfigurasi Pin :
Sensor jarak adalah perangkat elektronik yang digunakan untuk mengukur jarak antara sensor dan objek di sekitarnya. Umumnya menggunakan teknologi seperti ultrasonik atau inframerah, sensor ini mengirimkan sinyal dan menerima pantulan kembali untuk menghitung jarak secara akurat. Fungsi utamanya adalah untuk mendeteksi keberadaan objek atau penghalang, mengukur jarak relatif, dan mengaktifkan respons atau kontrol tertentu berdasarkan data yang diterima. Sensor jarak banyak digunakan dalam otomasi industri, kendaraan otonom, perangkat pengukur jarak, dan aplikasi konsumen seperti dalam robotika, pemetaan, dan penghindaran tabrakan.
Konfigurasi Pin :
LED (Light Emitting Diode) adalah komponen elektronik yang menghasilkan cahaya saat dialiri arus listrik. Fungsi utama LED adalah sebagai sumber cahaya dalam berbagai aplikasi, mulai dari indikator pada perangkat elektronik, lampu penerangan, hingga layar digital. LED memiliki keunggulan seperti efisiensi energi yang tinggi, umur panjang, dan kemampuan untuk menghasilkan cahaya dalam berbagai warna, sehingga sangat populer digunakan dalam teknologi modern untuk tujuan penerangan dan indikasi visual.
Buzzer adalah perangkat elektronik yang menghasilkan suara atau bunyi dengan cara menggetarkan membran atau elemen resonansi saat dialiri arus listrik. Fungsi utamanya adalah untuk memberikan peringatan atau notifikasi audio dalam berbagai aplikasi, seperti alarm keamanan, indikator keadaan darurat, atau sebagai bagian dari sistem elektronik untuk memberikan umpan balik audio terhadap pengguna. Buzzer sering digunakan karena kemampuannya yang sederhana dan efektif dalam menarik perhatian pengguna terhadap situasi tertentu.
Motor adalah perangkat elektrik yang mengubah energi listrik menjadi energi mekanik atau gerakan. Fungsi utamanya adalah untuk menghasilkan putaran atau gerakan mekanis yang dapat digunakan dalam berbagai aplikasi, mulai dari penggerak mesin industri, kendaraan, alat-alat rumah tangga seperti mesin cuci, hingga dalam perangkat kecil seperti kipas angin atau pemutar CD. Motor bekerja dengan prinsip elektromagnetik di mana medan magnet yang dihasilkan oleh arus listrik dalam kumparan kawat memicu gerakan rotor atau bagian yang berputar, menghasilkan tenaga untuk melakukan pekerjaan mekanik yang diperlukan.
Ground atau tanah adalah referensi potensial nol dalam sistem listrik atau elektronik. Fungsinya adalah untuk menyediakan jalur pengembalian arus listrik yang aman ke bumi atau tanah secara fisik. Ground digunakan untuk melindungi perangkat dan pengguna dari potensi bahaya listrik seperti korsleting atau lonjakan tegangan. Selain itu, ground juga digunakan sebagai referensi potensial untuk mengukur dan memastikan stabilitas sirkuit elektronik serta untuk mengurangi noise atau gangguan dalam sinyal-sinyal elektronik.
4. Dasar Teori[Back] Resistor adalah komponen Elektronika Pasif yang memiliki nilai resistansi atau hambatan tertentu yang berfungsi untuk membatasi dan mengatur arus listrik dalam suatu rangkaian Elektronika (V=I R). Jenis Resistor yang digunakan disini adalah Fixed Resistor, dimana merupakan resistor dengan nilai tetap terdiri dari film tipis karbon yang diendapkan subtrat isolator kemudian dipotong berbentuk spiral. Keuntungan jenis fixed resistor ini dapat menghasilkan resistor dengan toleransi yang lebih rendah.
Cara menghitung nilai resistor :
 |
Tabel Warna Gelang
|
Contoh :
Gelang ke 1 : Coklat = 1
Gelang ke 2 : Hitam = 0
Gelang ke 3 : Hijau = 5 nol dibelakang angka gelang ke-2; atau kalikan 105
Gelang ke 4 : Perak = Toleransi 10%
Maka nilai resistor tersebut adalah 10 * 105 = 1.000.000 Ohm atau 1 MOhm dengan toleransi 10%.
Rangkaian seri dan Paralel resistor :


Dioda adalah komponen yang terbuat dari bahan semikonduktor dan mempunyai fungsi untuk menghantarkan arus listrik ke satu arah tetapi menghambat arus listrik dari arah sebaliknya. Sebuah Dioda dibuat dengan menggabungkan dua bahan semi-konduktor tipe-P dan semi-konduktor tipe-N. Ketika dua bahan ini digabungkan, terbentuk lapisan kecil lain di antaranya yang disebut depletion layer. Ini karena lapisan tipe-P memiliki hole berlebih dan lapisan tipe-N memiliki elektron berlebih dan keduanya mencoba berdifusi satu sama lain membentuk penghambat resistansi tinggi antara kedua bahan seperti pada gambar di bawah ini. Lapisan penyumbatan ini disebut depletion layer.
Ketika tegangan positif diterapkan ke Anoda dan tegangan negatif diterapkan ke Katoda, dioda dikatakan dalam kondisi bias maju. Selama keadaan ini tegangan positif akan memompa lebih banyak hole ke daerah tipe-P dan tegangan negatif akan memompa lebih banyak elektron ke daerah tipe-N yang menyebabkan depletion layer hilang sehingga arus mengalir dari Anoda ke Katoda. Tegangan minimum yang diperlukan untuk membuat dioda bias maju disebut forward breakdown voltage.
Jika tegangan negatif diterapkan ke anoda dan tegangan positif diterapkan ke katoda, dioda dikatakan dalam kondisi bias terbalik. Selama keadaan ini tegangan negatif akan memompa lebih banyak elektron ke material tipe-P dan material tipe-N akan mendapatkan lebih banyak hole dari tegangan positif yang membuat depletion layer lebih besar dan dengan demikian tidak memungkinkan arus mengalir melaluinya. Kondisi ini hanya terjadi pada dioda yang ideal, kenyataannya arus yang kecil tetap dapat mengalir pada bias terbalik dioda.
Dioda dapat dibagi menjadi beberapa jenis:
1. Dioda Penyearah berfungsi sebagai penyearah arus AC ke arus DC.
2. Dioda Zener berfungsi sebagai pengaman rangkaian dan juga sebagai penstabil tegangan.
3. Dioda LED berfungsi sebagai lampu Indikator ataupun lampu penerangan.
4. Dioda Photo berfungsi sebagai sensor cahaya.
5. Dioda Schottky berfungsi sebagai Pengendali.
Persamaan untuk menentukan arus dioda zener :
Keterangan :
Grafik dioda :
Pada grafik terlihat bahwa pada tegangan dibawah ambang batas tegangan mundur (reverse) sebuah dioda akan tembus (menghantar) dan tidak bisa menahan lagi. Batas ini disebut dengan area tegangan breakdown dioda. Kondisi dioda pada area ini adalah tembus atau menghantar dan tidak menghambat. Kemudian pada level tegangan diantara tegangan breakdown dan tegangan forward terdapat area tegangan reverse dan tegangan cut off. Pada area ini kondisi dioda adalah menahan atau tidak mengalirkan arus listrik.
Transistor adalah sebuah komponen di dalam elektronika yang diciptakan dari bahan-bahan semikonduktor dan memiliki tiga buah kaki. Masing-masing kaki disebut sebagai basis, kolektor, dan emitor.- Emitter (E): Mengeluarkan (emitter) arus elektron ke dalam basis.
- Base (B): Mengontrol aliran arus dari emitter ke collector.
- Collector (C): Menampung (collector) arus elektron dari emitter.
Rumus-rumus transistor :
Konfigurasi Common Base, Common Collector (atau Emitter Follower), dan Common Emitter adalah tiga konfigurasi umum pada transistor dengan perbedaan dalam penggunaan kaki Basis, Emitor, dan Kolektor.
Common Base (CB):
- Basis di-ground-kan dan digunakan bersama untuk input dan output.
- Input masuk ke Emitor, sedangkan output diambil dari Kolektor.
- Tidak memberikan penguatan arus, tetapi memberikan penguatan tegangan antara input dan output.
Common Collector (CC) atau Emitter Follower:
- Kolektor di-ground-kan dan digunakan bersama untuk input dan output.
- Input masuk ke Basis, dan output diambil dari Emitor.
- Memberikan penguatan arus tetapi tidak memberikan penguatan tegangan. Tegangan output hampir sama dengan tegangan input.
Common Emitter (CE):
- Emitor di-ground-kan dan digunakan bersama untuk input dan output.
- Input masuk ke Basis, dan output diambil dari Kolektor.
- Memberikan penguatan tegangan dan arus antara input dan output. Ini adalah konfigurasi yang paling umum digunakan dalam penguat tegangan dan arus.
Penguat operasional atau yang dikenal sebagai Op-Amp merupakan suatu rangkaian terintegrasi atau IC yang memiliki fungsi sebagai penguat sinyal, dengan beberapa konfigurasi. Secara ideal Op-Amp memiliki impedansi masukan dan penguatan yang tak berhingga serta impedansi keluaran sama dengan nol. Dalam prakteknya, Op-Amp memiliki impedansi masukan dan penguatan yang besar serta impedansi keluaran yang kecil.
Rangkaian dasar Op-amp :
Baterai atau elemen kering adalah salah satu alat listrik yang berfungsi sebagai penyimpan energi listrik dan mengeluarkan tegangan dalam bentuk listrik (sebagai sumber tegangan). Pada umumnya baterai terdiri dari tiga komponen yang penting yaitu :
1. Batang karbon (C) sebagai anode (kutub positif baterai).
2. Seng (Zn) sebagai katode (kutub negatif baterai)3. Amonium dioksida (NH4CI) sebagai larutan elektrolit (penghantar)
Terdapat dua jenis baterai yaitu :
- Baterai Primer adalah baterai yang hanya dapat digunakan sekali, menggunakan reaksi kimia yang tidak dapat dibalik (irreversible reaction). pada umumnya dijual adalah baterai yang bertegangan listrik 1,5 volt.
- Baterai Sekunder atau biasanya disebut rechargeable battery adalah baterai yang dapat di isi ulang menggunakan reaksi kimia yang bersifat dapat dibalik (reversible reaction) biasanya digunakan pada telepon genggam.
Adapun salah satu persamaan menghitung tegangan adalah :
P = V x I
Keterangan :
P = Daya (W)
V = Tegangan yang terukur (V)
I = Arus yang terukur (I)
Sensor PIR atau Passive Infrared Receiver merupakan sensor yang digunakan untuk mendeteksi adanya pancaran sinar infra red dari suatu objek. Sensor PIR memiliki sifat pasif, yang berarti tidak memancarkan sinar infra red tetapi hanya dapat menerima radiasi sinar infra red dari luar. Sensor PIR dapat mendeteksi radiasi dari berbagai objek karena semua objek memancarkan energi radiasi, seperti ketika terdeteksi sebuah gerakan dari sumber infra red dengan suhu tertentu yaitu manusia mencoba melewati sumber infra red yang lain misalnya dinding, maka sensor akan membandingkan pancaran infra red yang diterima setiap satuan waktu, sehingga jika ada pergerakan maka akan terjadi perubahan pembacaan pada sensor. Sensor PIR terdiri dari beberapa bagian yaitu, Lensa Fresnel, Penyaring Infra Red, Sensor Pyroelektrik, Penguat Amplifier dan Komparator.
Sensor PIR bekerja dengan cara menangkap pancaran infra red, kemudian pancaran infra red yang tertangkap akan masuk melalui lensa Fresnel dan mengenai sensor pyroelektrik, sinar infra red mengandung energi panas yang dapat membuat sensor pyroelektrik menghasilkan arus listrik. Arus listrik inilah yang akan menimbulkan tegangan dan dibaca secara analog oleh sensor. Kemudian komparator akan membandingkan sinyal yang sudah diterima dengan tegangan referensi tertentu berupa keluaran sinyal 1-bit. Sensor PIR hanya akan mengeluarkan logika 0 dan 1. Logika 0 saat sensor tidak mendeteksi adanya perubahan pancaran infra red dan 1 saat sensor mendeteksi infra red. Sensor PIR hanya dapat mendeteksi pancaran infra red dengan panjang gelombang 8-14 mikrometer. Manusia memiliki suhu badan yang dapat menghasilkan pancaran infra red dengan panjang gelombang antara 9-10 mikrometer. Panjang gelombang tersebut dapat terdeteksi oleh sensor PIR sehingga membuat sensor ini sangat efektif digunakan sebagai human detektor. Sensor PIR hanya akan mendeteksi jika objek bergerak atau secara teknis saat terjadi adanya perubahan pancaran infra red.
Grafik jarak terhadap waktu pada PIR sensor :

Sensor sentuh merupakan sensor elektronik yang bisa mendeteksi adanya sentuhan. Sensor tersebut akan beroperasi sebagai saklar ketika disentuh. Misalnya saja saklar pada lampu, layar sentuh pada smartphone dan lain sebagainya. Seiring perkembangan teknologi yang semakin pesat, sensor sentuh semakin banyak digunakan dan sudah menggeser peranan saklar mekanik pada perangkat elektronik.
Berdasarkan fungsinya, sensor sentuh terbagi menjadi empat yaitu sensor kapasitif, sensor resistif, multi touch dan surface acoustic wave. Berikut ini uraian singkat tentang jenis-jenis sensor tersebut :
Sensor Kapasitif: Sensor kapasitif mendeteksi sentuhan berdasarkan perubahan kapasitansi. Permukaan sensor kapasitif biasanya dilapisi dengan bahan yang memungkinkan pengukuran kapasitansi, seperti indium tin oxide (ITO). Ketika ada sentuhan, objek yang bersentuhan mengubah kapasitansi di permukaan sensor, yang kemudian diinterpretasikan sebagai input. Sensor kapasitif sering digunakan dalam layar sentuh untuk smartphone, tablet, dan perangkat elektronik lainnya.
Sensor Resistif: Sensor resistif menggunakan dua lapisan konduktif yang dipisahkan oleh bahan non-konduktif. Ketika lapisan ini disentuh, perubahan resistansi terjadi yang dapat dideteksi oleh sensor. Sentuhan menyebabkan perubahan nilai resistansi di lokasi sentuhan, dan sensor ini dapat mendeteksi posisi sentuhan secara relatif. Sensor resistif sering digunakan dalam layar sentuh yang memerlukan presisi dan umumnya lebih tahan terhadap kondisi lingkungan.
Multi Touch: Sensor multi touch memungkinkan penggunaan beberapa titik sentuhan secara simultan di permukaan sensor. Ini memungkinkan pengguna untuk melakukan gesture seperti pinch-to-zoom atau rotasi dengan lebih intuitif. Teknologi ini biasanya digunakan dalam layar sentuh modern untuk mendukung pengalaman pengguna yang lebih interaktif dan responsif.
Surface Acoustic Wave (SAW): Sensor SAW menggunakan gelombang akustik permukaan yang dihasilkan oleh transduser ultrasonik di sepanjang permukaan sensor. Ketika permukaan ini disentuh, gelombang akustik mengalami perubahan yang dapat dideteksi. Sensor SAW umumnya memiliki tingkat ketepatan yang tinggi dan respons yang cepat, membuatnya ideal untuk aplikasi yang membutuhkan deteksi sentuhan dengan presisi tinggi, seperti dalam aplikasi industri atau komersial.
Grafik Touch sensor :
Sensor suara adalah sebuah alat yang mampu mengubah gelombang Sinusioda suara menjadi gelombang sinus energi listrik (Alternating Sinusioda Electric Current). Sensor suara bekerja berdasarkan besar kecilnya kekuatan gelombang suara yang mengenai membran sensor yang menyebabkan bergeraknya membran sensor yang juga terdapat sebuah kumparan kecil di balik membran tersebut naik dan turun. Kecepatan gerak kumparan tersebut menentukan kuat lemahnya gelombang listrik yang dihasilkannya.
Detektor Suara memiliki 3 output terpisah. Paling mudah untuk melihat apa yang dilakukan masing-masing dengan grafik. Berikut ini menggambarkan bagaimana detektor suara merespons serangkaian pulsa suara.
Jejak hijau tua adalah output audio dari detektor suara. Tegangan audio langsung dari mikrofon ditemukan pada output ini. Jejak hijau muda adalah keluaran amplop. Tegangan analog ini melacak amplitudo suara. Yang menarik, perhatikan bahwa denyut nadi ketiga terasa lebih keras saat berjalan. Akhirnya, garis merah adalah output gerbang. Output ini rendah ketika kondisi tenang dan menjadi tinggi ketika suara terdeteksi.
Grafik Sound Sensor terhadap jarak :

Sensor LM35 adalah sebuah sensor suhu yang dirancang untuk mengubah besaran suhu menjadi tegangan. Tegangan keluaran dari LM35 memiliki perbandingan 1 volt setara dengan 100°C. Sensor ini memiliki karakteristik pemanasan diri yang rendah, kurang dari 0,1°C, dan dapat dioperasikan dengan power supply tunggal serta mudah dihubungkan dengan rangkaian kontrol.
IC LM35 terkenal karena keluaran tegangannya sangat linear terhadap perubahan suhu. Setiap kenaikan suhu 1°C menyebabkan kenaikan tegangan sebesar 10 mV, dengan koefisien sensitivitas 10 mV/°C. Keakuratannya sangat baik, dengan ketelitian sekitar seperempat derajat Celsius pada suhu ruang. Rentang operasionalnya luas, mulai dari -55°C hingga 150°C.
LM35 tidak memerlukan kalibrasi eksternal karena ketelitiannya yang tinggi, dan memiliki konsumsi arus yang rendah, sekitar 60 μA dari sumber daya. Dalam pengoperasiannya, pin Vs dihubungkan ke sumber tegangan antara 4 hingga 20 volt, pin Ground dihubungkan ke ground, dan pin Vout merupakan output yang menghasilkan tegangan sesuai dengan suhu yang dideteksi.
Grafik hubungan suhu (kelembaban) terhadap tegangan :
- Siapkan alat dan bahan yang akan digunakan di library proteus
- Susunlah alat dan bahan tersebut seperti gambar di bawah ini
- Resistor yang digunakan diberi hambatan 220k, 100k, 10k, 220 dan 200.
- Baterai yang digunakan diberi tegangan yaitu 12V.
- Power yang digunakan diberi tegangan yaitu 5V dan 6V.
- Relay yang digunakan diberi tegangan 5V.
- Setelah semua komponen terangkai, maka cobalah untuk menjalankannya.
- Jalankan sensor PIR, touch, sound, gas dengan menekan logicstate yaitu mengubah dari angka nol menjadi satu.
- Jika rangkaian benar, maka sensor akan bekerja sehinggamotor pun bergerak.
- Jika logicstatenya tidak dijalankan atau berlogika 0 maka motor tidak akan bergerak, led tidak menyala, dan buzzer tidak berbunyi.
- Jalankan sensor jarak dan suhu dengan mengubah jarak sesuai ketentuan
b). Rangkaian simulasi dan prinsip kerja[Back]
 |
| Gambar Rangkaian Toilet Otomatis |
PRINSIP KERJA :
- Prinsip Kerja PIR sensor dan Sound sensor
Ketika ada orang masuk ke toilet, sensor pir akan mendeteksi orang yang masuk ditandai dengan testpin yang berlogika 1, hal ini akan membuat adanya tegangan keluaran dari pir sensor ini yang akan menjadi Vinput pada op amp. Op amp yang digunakan adalah voltage follower (Acl=1) sehingga Vout=Vin. Karena adanya tegangan output, maka akan ada arus yang mengalir ke R1 lalu mengalir ke kaki basis, mengalir ke kaki emitter dan ke ground. kerena merupakan transistor dengan pembiasan emitter stablizied maka akan ada arus yang mengalir melalui power supply 6V, melewati tahanan R21, mengalir ke kaki basis, ke kaki emitter dan ke ground.
Ketika Vbe sudah berada diatas 0.7V, berarti transistor berada pada daerah aktif, dan karena ada arus pada kaki basis, maka akan ada arus kolektor yang mengalir melalui power supply 6V, melewati tahanan R2, melewati relay, mengalir ke kaki kolektor, ke kaki emitter dan ke ground. Ketika ada arus yang mengalir melalui relay yang berupa kumparan, maka akan muncul medan magnet yang akan menarik switch ke kiri dan membuat rangkaian di sebelah kanan terhubung.
Karena rangkaian terhubung, maka akan ada arus yang mengalir melalui baterai 12V dan mengalir melewati buzzer, sehingga buzzer akan berbunyi. Ketika ada suara dari buzzer, sound sensor akan mendeteksi suara ditandai dengan testpin yang berlogika 1, hal ini akan membuat adanya tegangan keluaran dari pir sensor ini yang akan menjadi Vinput pada op amp. Op amp yang digunakan adalah differential amplifier, dimana Vo didapatkan dari: Vo non inv amp - Vo inv amp.
Karena adanya tegangan output, maka akan ada arus yang mengalir ke R4 lalu mengalir ke kaki basis, mengalir ke kaki emitter dan ke ground. kerena merupakan transistor dengan pembiasan fixed bias maka akan ada arus yang mengalir melalui power supply 5V, melewati tahanan R18, mengalir ke kaki basis, ke kaki emitter dan ke ground. Ketika Vbe sudah berada diatas 0.7V, berarti transistor berada pada daerah aktif, dan karena ada arus pada kaki basis, maka akan ada arus kolektor yang mengalir melalui tegangan 5V, melewati tahanan R6, melewati relay, mengalir ke kaki kolektor, ke kaki emitter dan ke ground.
Ketika ada arus yang mengalir melalui relay yang berupa kumparan, maka akan muncul medan magnet yang akan menarik switch ke kiri dan membuat rangkaian di sebelah kanan terhubung. Karena rangkaian terhubung, maka akan ada arus yang mengalir melalui baterai 12V dan terbagi melewati buzzer, dan melewati led, serta melewati motor dan ruangan akan blur sebagai indikator ada orang yang masuk ke dalam toilet.
- Prinsip kerja Touch sensor

Ketika ada suara sentuhan, touch sensor akan mendeteksi sentuhan tersebut ditandai dengan testpin yang berlogika 1, hal ini akan membuat adanya tegangan keluaran dari touch sensor ini yang akan menjadi Vinput pada op amp. Op amp yang digunakan adalah non inverting amplifier, dimana Vo didapatkan dari: Vo=[(Rf/Rin)+1]xVi. Karena adanya tegangan output, maka akan ada arus yang mengalir ke RB lalu mengalir ke kaki basis, mengalir ke kaki emitter, melewati tahanan RE dan ke ground. disini digunakan transistor dengan pembiasan self bias, ketika Vbe sudah berada diatas 0.7V, berarti transistor berada pada daerah aktif, dan karena ada arus pada kaki basis, maka akan ada arus kolektor yang mengalir melalui tegangan 10V, melewati relay, mengalir ke kaki kolektor, ke kaki emitter, mengalir melewati tahanan RE dan ke ground.
Ketika ada arus yang mengalir melalui relay yang berupa kumparan, maka akan muncul medan magnet yang akan menarik switch ke kiri dan membuat rangkaian di sebelah kanan terhubung. Karena rangkaian terhubung, maka akan ada arus yang mengalir melalui baterai 12V, terbagi melewati tahanan R11 dan led, serta melewati motor sehingga led akan menyala dan motor akan berputar yang akan mengeluarkan air dari kran.
- Prinsip kerja Temperature sensor
Ketika kelembaban diatas 55% , sensor akan mendeteksi kelembaban yaang tinggi dan kemudian akan membuat ventilasi terbuka. Sensor akan mengeluarkan tegangan yang akan menjadi vin pada op-amp. vout pada op-amp detektor non inverting dapat dicari dengan persamaan Vo=Aol(Vi-Vref)
Karena adanya tegangan output, maka akan ada arus yang mengalir ke R31 lalu mengalir ke kaki basis, mengalir ke kaki emitter, melewati tahanan R22 dan ke ground. disini digunakan transistor dengan pembiasan self bias, ketika Vbe sudah berada diatas 0.7V, berarti transistor berada pada daerah aktif, dan karena ada arus pada kaki basis, maka akan ada arus kolektor yang mengalir melalui tegangan 5V, melewati tahanan R5, melewati relay, mengalir ke kaki kolektor, ke kaki emitter, mengalir melewati tahanan R22 dan ke ground.
Ketika ada arus yang mengalir melalui relay yang berupa kumparan, maka akan muncul medan magnet yang akan menarik switch ke kanan dan membuat rangkaian di sebelah kiri terhubung. Karena rangkaian terhubung, maka akan ada arus yang mengalir melalui baterai 5V dan mengalir melewati motor dan led, sehingga motor akan berjalan dan led akan menyala.
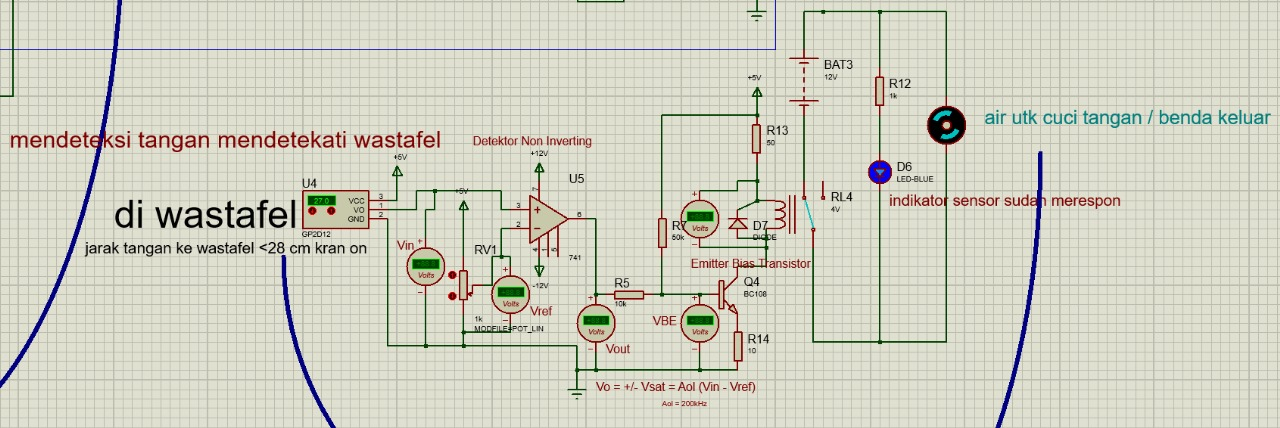
- Prinsip kerja Distance sensor

Ketika ada tangan mendekati wastafel dengan Jarak kurang dari 28 cm, sensor jarak akan mendeteksi tangan tersebut, hal ini akan membuat adanya tegangan keluaran dari sensor jarak ini, dimana potensiometer diatur pada 30%, tegangan keluaran ini yang akan menjadi Vinput pada op amp. Op amp yang digunakan adalah detektor non inverting dengan Vref tidak nol, dimana Vo sama dengan +- saturasi, didapatkan dari: Vo=Aol(Vi-Vref). Karena adanya tegangan output, maka akan ada arus yang mengalir melalui tahanan R12 lalu mengalir ke kaki basis, mengalir ke kaki emitter dan ke ground. kerena merupakan transistor dengan pembiasan fixed bias maka akan ada arus yang mengalir melalui power supply 5V, melewati tahanan R15, mengalir ke kaki basis, ke kaki emitter dan ke ground. Ketika Vbe sudah berada diatas 0.7V, berarti transistor berada pada daerah aktif, dan karena ada arus pada kaki basis, maka akan ada arus kolektor yang mengalir melalui tegangan 5V, melewati tahanan R13, melewati relay, mengalir ke kaki kolektor, ke kaki emitter dan ke ground.
Ketika ada arus yang mengalir melalui relay yang berupa kumparan, maka akan muncul medan magnet yang akan menarik switch ke kiri dan membuat rangkaian di sebelah kanan terhubung. Karena rangkaian terhubung, maka akan ada arus yang mengalir melalui baterai 12V, terbagi melewati tahanan R14 dan led, serta melewati motor sehingga led akan menyala dan motor akan berputar yang akan mengeluarkan air dari kran.
Ketika ada gas metana, sensor gas akan mendeteksi gas tersebut ditandai dengan testpin yang berlogika 1, hal ini akan membuat adanya tegangan keluaran dari sensor ini yang akan menjadi Vinput pada op amp. Op amp yang digunakan adalah differential amplifier, dimana Vo didapatkan dari: Vo non inv amp - Vo inv amp. Karena adanya tegangan output, maka akan ada arus yang mengalir ke R29, lalu arus akan terbagi, ada yang mengalir melalui tahanan R19 dan ke ground. serta akan ada arus yang mengalir ke kaki basis, mengalir ke kaki emitter, melewati tahanan R16 dan ke ground. kerena merupakan transistor dengan pembiasan voltage divider bias maka akan ada arus yang mengalir melalui power supply 5V, melewati tahanan R17, laluu arus akan terbagi, akan ada arus yang mengalir ke R29, lalu arus akan terbagi, ada yang mengalir melalui tahanan R19 dan ke ground. serta akan ada arus yang mengalir ke kaki basis, mengalir ke kaki emitter, melewati tahanan R16 dan ke ground. ketika Vbe sudah berada diatas 0.7V, berarti transistor berada pada daerah aktif, dan karena ada arus pada kaki basis, maka akan ada arus kolektor yang mengalir melalui tegangan 5V, melewati relay, mengalir ke kaki kolektor, ke kaki emitter, mengalir melewati tahanan R16 dan ke ground.
Ketika ada arus yang mengalir melalui relay yang berupa kumparan, maka akan muncul medan magnet yang akan menarik switch ke kiri dan membuat rangkaian di sebelah kanan terhubung. Karena rangkaian terhubung, maka akan ada arus yang mengalir melalui baterai 5V dan mengalir melewati motor dan led, sehingga motor akan berjalan dan led akan menyala.
c). Video simulasi[Back]
- PIR Sensor dan Sound Sensor
- Touch Sensor dan Distance Sensor
- Gas Sensor dan Temperature Sensor
Komentar
Posting Komentar